Utilita umožňuje ukládat stav aplikace do URL, v chytrých prohlížečích pomocí featury HTML5 history přímo do URL, v hloupých do hashe, resp. hashbangu (#!).

Toto demo je psáno jen pomocí html+css+js, tudíž v případě, že se URL přepisuje pomocí HTML5 history, stránka při refreshi skončí chybou 404. V praxi by toto mělo být podchyceno na serveru, který by měl na všechny vygenerované URL vracet správnou odpověď. Další věc, která by měla být ošéfována na serveru, je správná reakce na požadavek s vyplněným parametrem _escaped_fragment_. To kvůli variantě, kdy se stav aplikace zapisuje do hashbangu. Více o vztahu hashbangu a _escaped_fragment_ najdeš třeba na google developers.


Choose a character:

LOG:
reset log
Character:

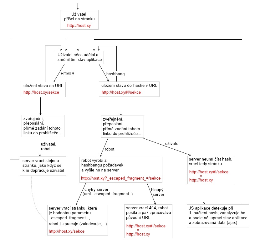
Následující graf ukazuje, co se děje či mělo by dít v javascriptové aplikaci, která ukládá svůj stav do URL. Utilita JAK.History2 je podporou tohoto modelu - odstiňuje nás od samotného procesu ukládání a čtení URL a přidává signál o jakékoliv změně v URL.

graf

Co musím udělat, když chci použít utilitu JAK.History2

  1. Přidat do stránky soubory jak.js a JAK/util/history2.js.

  2. Vytvořit objekt, který implementuje rozhraní JAK.History2.IProcessor.

    • metoda serialize - z objektu, který představuje stav JS aplikace, vyrobí řetězec, který se uloží do URL
    • metoda parse - inverzní k serialize, z řetězce, který utilita přečetla z URL, vyrobí objekt představující stav JS aplikace

    Tyto metody si pak už ve správnou chvíli volá utilita sama. Jeden z mála případů, kdy je můžeme chtít použít sami, je např. aktualizace linků ve stránkování. Pro tento případ jsou určeny metody objektu JAK.History2: parseState, serializeState (viz bod 4.).

  3. Nastavit parametry utility, vytvořit její instanci, vytvořit posluchač na signál "history-change" (ten vyvolává použití tlačítek zpět a vpřed v prohlížeči).

    /*jsme v nejakem objektu, ktery implementuje JAK.ISignals*/
    /*pouzivat html5 history? pokud ne, historie se uklada vzdy do hashe*/ JAK.History2.config.useHtml5 = true; //default=true
    /*instance objektu, ktery implementuje rozhrani JAK.History2.IProcessor*/ JAK.History2.config.processor = myProcessorObject; //default=null
    /*src pro pomocny iframe, ktery se pouziva v implementaci historie pro IE7- .. nejlepe neco maleho a statickeho*/ JAK.History2.config.iframeSrc = '/img/blank.gif'; //default='/'
    /*pouzivat hashbang? pokud ne, historie se u hloupych prohlizecu uklada do obycejneho hashe (#)*/ JAK.History2.config.useHashBang = true; //default=true
    this._history2 = JAK.History2.getInstance(); //vytvorime/ziskame objekt history2 this.addListener('history-change', '_processHistoryChange', this._history2); //posluchac na zmenu v URL
  4. A je to, můžeme to používat. K tomu slouží 5 veřejných metod:

    • save(objState) - uloží stav aplikace do URL
    • get() - vrací stav aplikace načtený z URL; primárně se čte z hashe
    • isHash() - vrací, zda je nastaven hash nebo ne (hodí se při 1. načtení pro kontrolu hashe)
    • parseState(str) - vytvoří ze zadaného řetězce stav aplikace a vrátí ho
    • serializeState(state) - vytvoří ze zadaného objektu URL a vrátí ho
  5. Domluvit se s programátory, aby server vracel odpovídající stránky na jakoukoliv URL, která se vygeneruje pomocí HTML5 history (pokud mám nastaveno, že chci používat HTML5) a na požadavek obsahující GET parametr _escaped_fragment_ (pokud mám nastaveno, že chci používat hashbang).